91学术服务平台

您好,欢迎来到91学术官网!站长邮箱:91xszz@sina.com

发布论文

安徽省9月中旬起可进行初级会计证书申请!

  2021-09-18    330  上传者:管理员

  • 标签:
  • 初级会计证书
  • 安徽省9
  • 领取时间

2021年安徽初级会计考试时间为2021年5月15日至19日,5月22日至23日。大家都知道目前2021年会计考试已结束,今日分迎来了初级会计考生最最关心的问题,一个是证书领取,一个是初级退费,最新合肥市公布了证书领取时间,大家来了解一下。


安徽省9月中旬起可进行初级会计证书申请!91学术


全国汇总

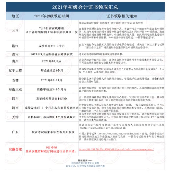
目前已公布地区证书领取时间汇总如下

(未提及地区暂未收到证书领取消息)


安徽省9月中旬起可进行初级会计证书申请!91学术


初级延考地区退费详情:

最新进展→合肥市

合肥市财政局官方回复:自动退费,无需操作。

仍未收到退款的原因:退费人数较多,目前正在分批次进行,请您耐心等待。


安徽省9月中旬起可进行初级会计证书申请!91学术

 安徽省9月中旬起可进行初级会计证书申请!91学术


最新进展→六安市

合肥市财政局官方回复:21年初级考试退费由系统按流程办理,考试报名费将按考生报名缴费途径,全员全额退还。


安徽省9月中旬起可进行初级会计证书申请!91学术

学术期刊在线咨询

分享:

相关新闻

推荐期刊

【91学术】(www.91xueshu.com)属于综合性学术交流平台,信息来自源互联网共享,如有版权协议请告知删除,ICP备案:冀ICP备19018493号

微信咨询

返回顶部

发布论文

上传文件

发布论文

上传文件

发布论文

您的论文已提交,我们会尽快联系您,请耐心等待!

知 道 了

登录

点击换一张
点击换一张
已经有账号?立即登录
已经有账号?立即登录

找回密码

找回密码

你的密码已发送到您的邮箱,请查看!

确 定